Product Summary
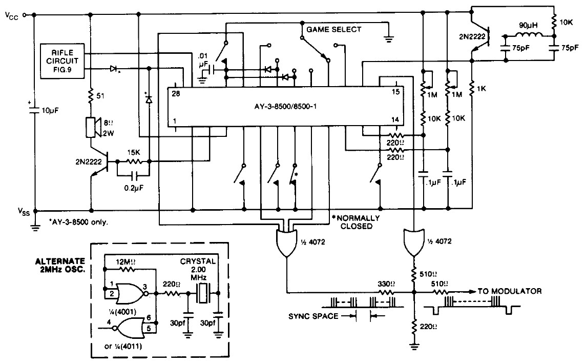
The AY-3-8500 is a ball & paddle. It is designed to provide a TV games function which gives active entertainment using a standard domestic television receiver. The AY-3-8500 is intended to be battery powered and a minimum number of external components are required to complete the system.
Parametrics
AY-3-8500 absolute maximum ratings: (1)Voltage on any pin with respect to VSS pin: -0.3 to +12V; (2)Storage temperature range: -20 to +70℃; (3)Ambient operating temperature range: 0 to +40℃.
Features
AY-3-8500 features: (1)6 selectable games-tennis, soccer, squash practice and two rifle shooting games; (2)625 Line versions; (3)Automatic scoring; (4)Score display on T.V. screen, 0 to 15; (5)Selectable bat size; (6)Selectable rebound angles; (7)Selectable ball speed; (8)Automatic or manual ball service; (9)Action sounds; (10)Shooting forwards in soccer game; (11)Visually defined area for ball games.
Diagrams

 (China (Mainland)) 
                         
                        
                                    




